最近美元升值,人民币大幅贬值的形势下,很多内地朋友纷纷咨询如何在香港开立银行账户,做境外资产配置,以防范人民币进一步贬值的风险。就此,我们就大陆居民到香港开立银行账户的流程和方法做一个梳理。
香港是三大国际金融中心之一,金融体系完善,服务规范,市场全球开放,基本上世界各地有名的银行都会在香港设立分支运营。在香港银行开通一个综合理财户口已经可以满足储蓄及投资(比如股票基金等外汇交易)需要,资金进出自由,对于国际资金流动无限制,网上银行方便好用,提款卡可以在各个国家取款。
没有公司及个人账户之间的转账限制,可自由灵活地运用资金。不过申请的时候需要留意不同银行的服务费用,有的服务收费很坑爹。
香港银行户口介绍
香港银行都可以为客户开设一个综合户口,即一个户口可以包含多个帐户类型,一般都会包括:
1) 港元储蓄户口: 存款是有利息的,但基本可以忽略,因为港币的利息比国内低多了,利率不到1%。但如果需要在柜员机取款,只能取港元储蓄户口里面的钱,即使你在内地柜员机取款,人民币账户里面有钱也取不了,只能在这个户口里面取。
2) 港元往来户口:存款是没有利息的,但如果需要开支票或股票交易,只能把钱存到这个账户里面。另外,如果账户里面钱很多又怕提款卡被盗的话把钱存这里就好了,被偷也取不到钱。
3) 外币储蓄账户:美元,人民币等常用外币,可以随时在网上交易兑换,可以收外币及炒卖用的。注意,没交易过的货币在网上和月结单都不会显示出来的,交易过的话即使余额为0也会显示,想不显示都不行。收款的话直接提供综合户口的号码即可,会自动存到相应外币户口。
4) 定期账户: 港币和外币都可以做定期存款。部份外币的定期利率比国内高。
5) 黄金账户: 俗称纸黄金,没有实物,当然也不会有利息,单位是钱(十进制),用来炒黄金用的。
6) 股票账户: 就是用来炒股的。
7) 基金账户: 就是买卖基金用的。
基本每个银行都会设立低中高三个综合理财户口,分别针对不同的客户群体。最高端的理财户口基本都需要100万以上平均日结余,银行专门设立贵宾区域,已提供更优质的服务,同时还可豁免部分包括转账汇款在内的服务费,以及可享受更低的投资服务费。不同级别的土豪可以选择适合自己的户口,不过也不要太过炫富了,小心被怀疑洗黑钱,哈~
香港的银行一般都有最低存款的限制(一般要求户口内至少有10000港币的存款),如果不足1万(银行会将账户里面过去3个月的每日资产总和包括港币、外币、黄金、股票、基金等,系统会自动折算非港币资产为港币计算,再除以天数计算),会收一定的月费。
建议到香港直接开立户口的同时,也开通网上银行服务,香港的银行一般都会提供一个保安编码器(花旗银行通过短信验证码),通过保安编码器你可以在任何有网络的地方安全的使用网上银行的各种服务。
香港银行对开立户口监管严格,大陆居民到香港银行开户,必须要要携带以下资料:
1、大陆居民身份证
2、港澳通行证或者护照
注意:因港澳通行证和护照都是有有效期限的,每次更换证件时,证件号也会变化,所以申请银行户口时请记录下当时使用证件的号码,以便日后向银行查询或更新资料。
3、地址证明文件(3个月内)
注意:地址证明的发出日期为三个月内本人名字的对账单,如水费,电费,煤气费,银行账单,保险公司账单,电信公司账单,政府发出的信件等。需要注意的是,必须为邮寄的信件,不接受信封上地址,只能够是账单上打印的地址,另需要有本人姓名及发出日期。如果使用电子账单,账单内有上述内容打印出来作地址证明亦可。
下面给大家总结了香港的5大最常见银行,汇丰、渣打、中银、恒生、花旗的介绍,以及他们的开户条件、收费等各方面资料,谨供参考。
香港五大银卡简介及开户流程
1. 汇丰银行
香港上海汇丰银行有限公司(英语:The Hongkong and Shanghai Banking Corporation Limited,简称HSBC、汇丰)由苏格兰人修打兰(或译汤马士·修打兰,Thomas Sutherland)于1864年在香港发起,资本500万港圆。香港上海汇丰银行是汇丰控股有限公司的全资附属公司,属于汇丰集团的创立成员以及在亚太地区的旗舰银行,也是香港最大的注册银行,以及港币的三间发钞银行之一,总部位于中环皇后大道中1号香港汇丰总行大厦。 现时香港上海汇丰银行及各附属公司主要在亚太地区设立约700间分行及办事处。
开户流程:
带齐上述所说的资料(内及居民身份证,港澳通行证/护照、3个月内住址证明)于工作时间到香港汇丰银行的任何一个网点的柜台办理即可。开户时,银行服务人员可能会咨询客户开户的目的,甚至有的还会要求提供工资单等。
开户资金:10000港币
汇丰户口特点:
汇丰银行的综合理财户口分为明知理财,运筹理财,卓越理财,一个比一个要求的资金结余高,但是相对提供更好的服务。汇丰卓越理财客户享有专属的业务办理大厅,并有卡座,免费wifi,小食及咖啡等,而且享有专属的理财经理,在一些股票和基金投资,外汇兑换时享受更好的优惠。
汇丰不同类别的综合账户:
明智理财:平均每日最低结余5000港币,不足者收取60港币/月。
运筹理财:平均每日最低结余20万港币,不足者收取120港币/月。
卓越理财:平均每日最低结余100万港币,不足者收取380港币/月。
多久冻结:2年不使用该账户则会被冻结。
-
港币电汇汇入:
收费65港币。
多久冻结:2年不使用该账户则会被冻结
领卡时间:
约4个工作日后可自行去分行领卡,寄到内地约1个月。
基本业务收费
-
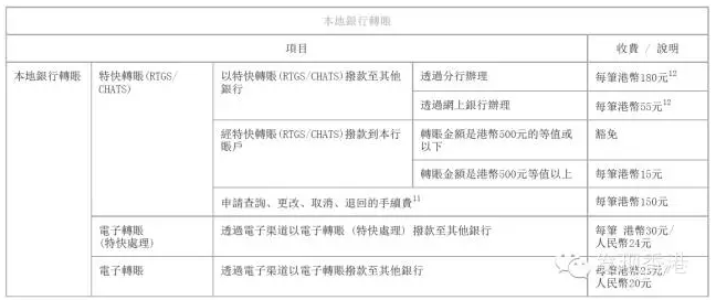
跨行转账收费:
-
港币电汇汇出:
除透过汇丰集团成员汇至中国内地每次收费85港币外,其他汇至其他地区或者透过非汇丰集团成员均收费115港币。
网点分布:
http://www.hsbc.com.hk/1/2/simplified/hk/branchnetwork
2. 渣打银行
渣打集团(Standard Chartered;LSE:STAN,港交所:2888,OTCBB:SCBFF)是一家总部在伦敦的英国银行。也是港币的三间发钞银行之一。
渣打是一个具领导地位的国际银行集团,于全球增长最迅速的市场,拥有逾150年历史,大约90%的收入及溢利来自亚洲、非洲及中东地区,并为这些地区带动投资、贸易及创造财富的客人及企业服务。
渣打集团在伦敦证交所、香港证交所,以及印度的孟买及印度国家证券交易所挂牌上市。最大股东是由新加坡政府持有的澹马锡控股。
开户流程:
带齐上述所说的资料(内及居民身份证,港澳通行证/护照、3个月内住址证明)于工作时间到香港汇丰银行的任何一个网点的柜台办理即可。开户时,银行服务人员可能会咨询客户开户的目的,甚至有的还会要求提供工资单等。
开户资金:10000港币
渣打户口特点:
恒生银行有综合理财户口,更高级的优进理财,优越理财。恒生「优越理财」客户便可享有证券保管费七五折及本地股票存入费半价优惠;另更可获得2%基金认购费减免,惟不适用于认购费低于5%的基金。
依据存款金额,有不同的账户类别,提供不同的服务:
快易理财:均每日最低结余1万港币,不足者按季度收取120港币
升级理财:平均每日最低结余20万港币,不足者按季度收取360港币
优先理财:平均每日最低结余100万港币,不足者按季度收取900港币
多久冻结:10个月不使用会冻结
领卡时间:
可自行去分行领卡,约等待1个星期;如果需要寄到内地的地址,一般2-3个礼拜,较偏远的约1个月。
基本业务收费:
透过网上理财转账至其他本地银行不收费
自主自主柜员机提款费用:
港币电汇汇出费用:
港币电汇汇入费用:
网点分布:
https://www.sc.com/hk/zh/atms-and-branches.html
3. 恒生银行
恒生银行有限公司(Hang Seng Bank Limited)于1933年3月3日,由林炳炎、何善衡、梁植伟、盛春霖及何添创立,是一间以香港及中国大陆业务为重点的银行。
恒生主要业务包括零售银行及财富管理、企业及商业银行、财资业务,以及私人银行服务。恒生同时亦提供全面人民币服务。在香港,恒生拥有约220个服务网点,网络庞大,几乎遍布全港每一角落,为客人提供更优良的服务。
恒生银行为滙丰集团主要成员之一,该集团是全球最大金融服务机构之一,持有恒生62.14%的股权。本行亦在美国为投资者提供第一级赞助形式之美国预託证券计划。
开户流程:
带齐上述所说的资料(内及居民身份证,港澳通行证/护照、3个月内住址证明)于工作时间到香港汇丰银行的任何一个网点的柜台办理即可。开户时,银行服务人员可能会咨询客户开户的目的,甚至有的还会要求提供工资单等。
开户资金:10000港币
恒生账户类别:
恒生银行户口也分为三种类别,优越理财,优进理财和普通综合户口,户口类别及收费情况如下:
多久冻结:2年不使用该账户则会被冻结
基本业务收费:
-
电汇汇入费用:
领卡时间:约2-3个礼拜(为了确认内地住址,通常会将卡或者密码纸寄到内地住址)
网点分布:
http://bank.hangseng.com/1/2/chi/contact-us/branch-addresses
4. 中银香港
中国银行(香港)有限公司(英语:Bank of China (Hong Kong) Limited, BOCHK),简称中银香港,是中银香港(控股)有限公司(港交所:2388)的最主要资产,也是香港第二大(以资产和存款数目计)的商业银行集团,在香港分行超过300间。
中银香港是港元的三间发钞银行之一,也是银通柜员机网络及缴费系统创办者之一,以及最大的会员银行。此外,它也是香港人民币交易的指定结算银行。中银香港与其母公司中国银行在法律上为两个独立个体,但在行政管理及保险证券等业务上关係密切不可分割。香港总部位处于中环香港中银大厦,为美国境外,第一座楼高超过一千呎的摩天大厦。
开户流程:
带齐上述所说的资料(内及居民身份证,港澳通行证/护照、3个月内住址证明)于工作时间到香港汇丰银行的任何一个网点的柜台办理即可。开户时,银行服务人员可能会咨询客户开户的目的,甚至有的还会要求提供工资单等。
开户资金:10000港币
中银账户类别:
依据存款金额,有不同的账户类别,提供不同的服务:
自在理财:均每日最低结余1万港币,不足者按季度收取60港币
智盈理财:平均每日最低结余20万港币,不足者按季度收取120港币
中银理财:平均每日最低结余100万港币,不足者按季度收取280港币
多久冻结:2年内无任何交易则会被冻结
基本业务收费:
-
本地银行转账收费:
-
电汇汇入收费:
-
电汇汇出收费:
领卡时间: 1个礼拜后寄出,可直接去分行领取,寄去内地约1个月(广东地区时间短一些,约2-3个礼拜)
网点分布:
5. 花旗银行
花旗银行(英语:Citibank, N.A.)是花旗集团属下的一家零售银行,其主要前身是1812年6月16日成立的「纽约城市银行」(City Bank of New York),经过近两个世纪的发展、併购,已成为美国以资产计第三大银行,也是一间在全球近五十个国家及地区设有分支机构的国际大银行,总部位于纽约市公园大道399号。
来香港旅游,顺带开个银行账户也是值得的,资金进出便捷,想炒港股也方便。
开户流程:
带齐上述所说的资料(内及居民身份证,港澳通行证/护照、3个月内住址证明)于工作时间到香港汇丰银行的任何一个网点的柜台办理即可。开户时,银行服务人员可能会咨询客户开户的目的,甚至有的还会要求提供工资单等。
开户资金:10000港币
花旗账户类别:
依据存款金额,有不同的账户类别,提供不同的服务:
Citibanking:均每日最低结余1万港币,不足者按季度收取60港币
Citi Priority:平均每日最低结余50万港币,不足者按季度收取120港币
Citigold:平均每日最低结余100万港币,不足者按季度收取300港币
多久冻结:1年内无任何交易则会被冻结
基本业务收费:
-
电汇汇入收费:
-
电汇汇出及本地转账收费:
网点分布:
https://www.citibank.com.hk/global_docs/chinese/locations/citibank/
很重要的小贴士
银行的开户流程说完了,发哥最后还要提醒几点:
1. 即便是资料和证件都带齐了,也不一定能申请成功,根据经验来说,中银和汇丰的最难申请,渣打和花旗的相对容易。
2. 从服务上来说,汇丰的最好,包括汇丰的网银系统做的是最好的(上次香港股市暴涨,几家银行系统都瘫痪,只有汇丰能进行交易),但是汇丰相比其他几家的复位费用也会更高一些。
3. 从收费上来说, 汇丰是最贵的, 渣打是最便宜的。 经常转账汇款的朋友可能比较关心收费问题。
4. 五大银行买卖股票的的交易费用比较如下:
5. 开立户口的时候,请牢记在开户表格上的签名,将来若需透过邮寄表格递交服务申请或开立支票,能否处理视乎签名是否与银行纪录相符。
6. 建议申请现金支票,虽然我们用得不多,但如果家里人需要去香港要用港币,而你的账户刚好有港币,开张支票去银行取现即可,无需在提款卡在柜员机取。而且使用支票免费的,不用白不用。
7. 自助柜员机网络:香港柜员机分为两类,一类是汇丰集团旗下的,主要是汇丰银行和恒生银行,另外一类是银通柜员机,是香港其他银行为了对抗汇丰集团联合发起的。两套柜员机系统之间内部转账全免费,互转会收取一定费用。
8. 建议申请开通网上银行。香港银行的网上银行功能很强大,从转账汇款,到买卖股票无所不能,这样即便不到香港,也能办理绝大部分银行业务。
9: 银行对账单。目前大多数银行都已经支持中文对账单邮寄服务,不过对于纸质账单邮寄大多数银行已经开始收费了,所有只需要申请电子对账单就行了。电子对账单可以到网上银行查询及下载。
10. 申请香港银行信用卡。香港银行信用卡很好用,不过说实话,非香港居民因为没有香港的工资收入证明,申请香港银行信用卡不太容易,不过如果能提供一些内地的资产证明材料,或者在银行户口存入一大笔钱(100万以上最佳),应该可以大大提高申请成功率。
文章来源“ 发现香港(ID: exploreHK) 整理自网络以及香港各大银行官网。
美奥黄金理财 - 美股 $ 黄金








