趣渔乐是一个在线钓鱼赚钱的平台,专注于钓鱼就能轻松赚钱。
只要每天上线点击钓鱼3个小时完成后就能收获小鱼,非常适合以零撸为信仰的薅羊毛小伙伴,现在注册认证可以获得平台送的一把鱼竿。
现在每条鱼价7块多每天鱼价都会提升0.01美元,相信钓完一把鱼竿可以免费撸80元以上!
立即扫码,加入趣渔乐,享受钓鱼交友又赚钱的生活乐趣!
趣渔乐注册步骤:
1.扫描上面二维码注册为会员,下载APP。
2.登录后,完成实名认证,不上传,填写姓名和身份证号(但注意注册手机、姓名、身份证号必须为同一人),最后支付宝支付1元即可。
登录注册的手机号在这里点击实名认证即可获得一把鱼竿,可以立即在首页这个位置点击开始钓鱼3小时过后即可返回平台收获鱼儿这时你会发现第一天只获得0.01的鱼儿,这里说明一下这是平台用鱼儿抵扣认证费用,等到第二天钓鱼的收益即可正常获得,活跃度越高收获的鱼儿也就越多。
3.点击“开始垂钓”3小时后钓完,再手动收获下鱼儿即可。
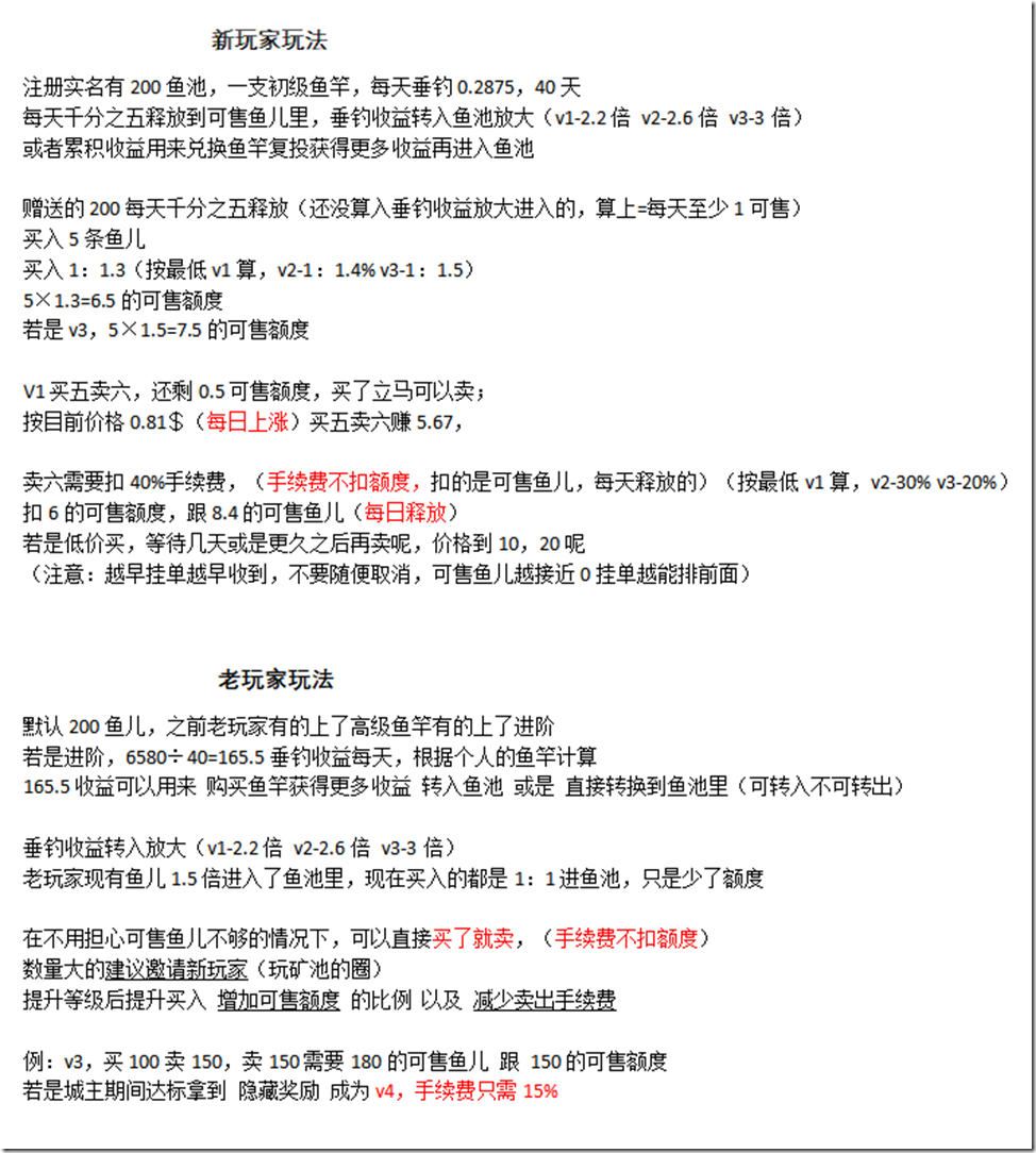
4.免费的鱼竿可以钓40天,一共11.5条鱼儿,相当于每天0.2875条。
5.最低1.5条(50%手续费)可以在“市场”找到别人买单或者自己挂卖单卖掉,当前1条=0.87美元=5.98元人民币,每天上涨。
现在如果钓完40天,一直留着没卖,一共11.5条,可以卖出7条(扣除3.5条手续费),至少赚几十元钱!
高级赚钱途径:
新老玩家玩法 新玩家零撸赚钱,老玩家赚的投资收益 !
比如,老玩家按现在价格比如0.83收50条,花290.5块钱,得到65额度,全卖掉得到377.65,一天交易下来可赚87块钱。
提醒 : 投资有风险,入市需谨慎 !
美奥黄金理财 - 美股 $ 黄金











